PA视讯(中国区)官网 - PlayAce AG旗舰
PA视讯官网
联系我们
首页
关于我们
PA视讯简介
现任领导
机构设置
学术委员会
学位评定委员会
团队力量
化学与环境系
能源化工系
材料科学系
实验中心
人才培养
旗下产业
研究生教育
招生与就业
员工活动
教学管理文件
员工风采
团队建设
科研项目
科研论文
发明专利
服务地方
党建工作
思想建设
组织建设
党群建设
信息公开
党政发文
主题教育
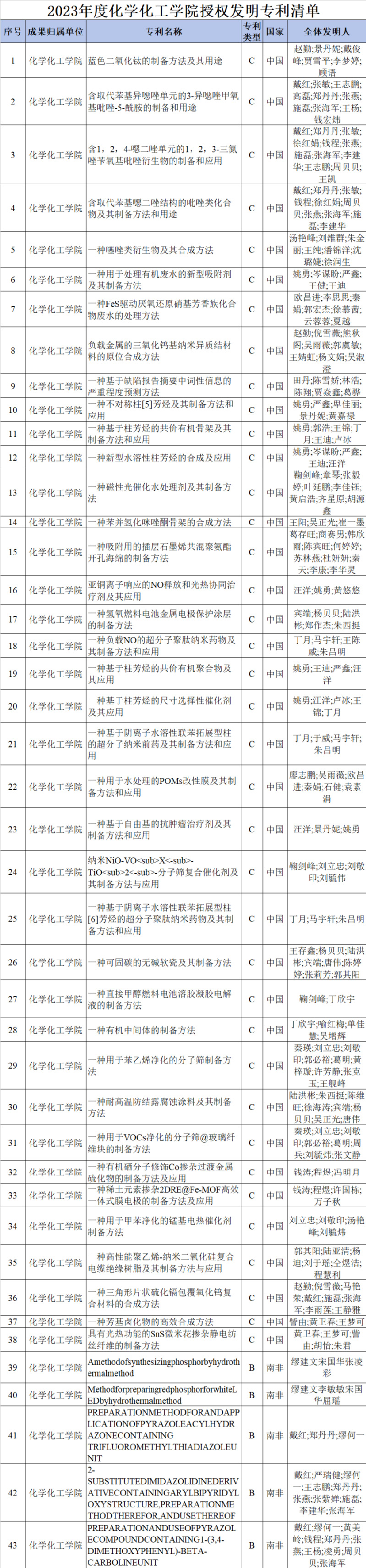
2023年度PA视讯授权发明专利清单
来源:PA视讯
发布时间:2024-01-10
浏览次数:
25
X